近日,教育部印发了《教育部高等教育司关于公布2020年产学合作协同育人项目立项名单的通知》,我校共37个项目获批2020年第一批产学合作协同育人项目,在工信部直属高校排名第二。其中,管理学院获批11项,项目数量再创新高。
为贯彻落实《国务院办公厅关于深化产教融合的若干意见》(国办发〔2017〕95号)等有关文件精神,深化产教融合、校企合作,深入推进产学合作协同育人,教育部高等教育司组织有关企业支持高校共同开展产学合作协同育人项目。学院坚持以立德树人为根本任务,高度重视,统筹部署,安排申报前期动员、项目申报指导、经验分享等各环节工作。通过政府搭台、企业支持、高校对接、共建共享,促进科研与教学良性互动,实现以产业和技术发展的最新需求推动人才培养改革。
未来,学院将继续做好项目组织申报与辅导等工作,鼓励教师把最新科研成果转化为教学内容,搭建科学实践和创新创业平台,落实学校一流本科人才培养行动计划相关内容,全程、全方位助力推进人才培养改革。
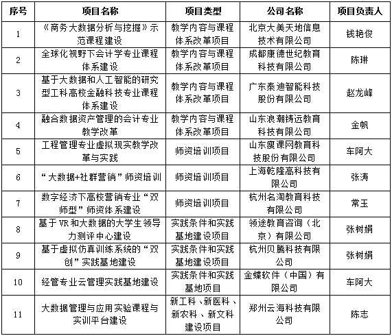
管理学院获批项目信息(排名不分先后)

(撰稿/郭琪 审核/陈琳)