Research

Research

AchievementsTALENT

 Location: Home > Research > Achievements > Content

Fourteen Projects from the School of Management Approved for National and Ministry of Education Fund Projects in 2022

Author:杨艺 Time:2022-10-09 Reads:

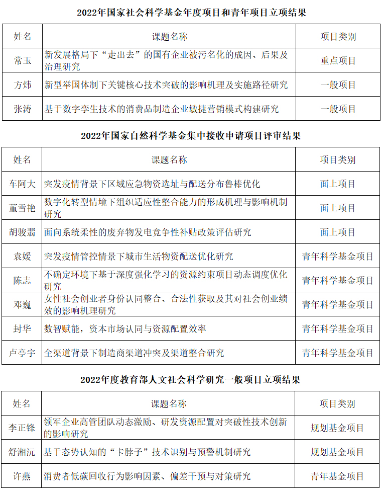
Recently, the National Office of Philosophy and Social Sciences, the National Natural Science Foundation of China, and the Department of Social Sciences of the Ministry of Education have successively announced the approval results of the 2022 Annual Projects and Youth Projects of the National Social Science Fund, the evaluation results of the National Natural Science Foundation Projects, and the approval results of the General Projects of Humanities and Social Sciences Research of the Ministry of Education.
A total of 14 projects of various types from our school have been approved, including 1 Key Project and 2 General Projects of the National Social Science Fund; 3 General Program Projects and 5 Youth Science Fund Projects of the National Natural Science Foundation of China; and 2 Planning Fund Projects and 1 Youth Fund Project under the General Projects of Humanities and Social Sciences Research of the Ministry of Education.

 

 

This year, the School has achieved excellent results in the approval of national and Ministry of Education-funded projects, with a breakthrough made in the Key Projects of the National Social Science Fund. These accomplishments are the result of the joint efforts of all faculty members.
Going forward, the School will continue to effectively organize and mobilize applications for research projects. Adhering to the values of dedication, pragmatism, openness and innovation, we will focus on the present while keeping an eye on the long-term development, build a powerful engine for high-quality research output, enhance the School’s core competitiveness and overall influence, give full play to the leading and supporting role of basic research, and contribute to the university’s Double First-Class initiative.
Written by/Yang Yi, Reviewed by/Jia Ming


© 2020- 2025 . ALL RIGHTS RESERVED. 西北工业大学管理学院版权所有友谊校区地址:西安市碑林区友谊西路127号 长安校区地址:西安市长安区东祥路1号